About the sequencer
Created by Masashi Satoh | 11/20/2025
Introduction
I will explain in detail how to create the sequencer used for automatic calculations with the adder.
For details on how to apply this to your lessons, please refer to the main section titled “Details on Constructing an Adder Circuit Using Relays”
This simple sequencer dramatically enhances the learning experience of computers. With basic knowledge of electronic circuits and some crafting skills, you can build it yourself—so please give it a try.
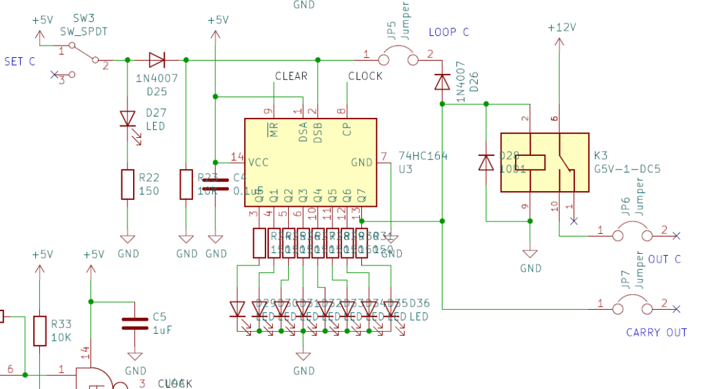
Circuit diagram

The PDF of the circuit diagram is available below. This is the prototype version created as a test build, featuring a design that places slightly excessive strain on the shift register’s output.
While an improved design exists, I have chosen to release the prototype version that is confirmed to function reliably, as the new design has not yet been physically constructed and tested.
This circuit has operated without issues for over ten years, so I believe building it as is should pose no problems.
Production Notes
- The schematic shows resistors connected to the LEDs, but I used only built-in resistor type LEDs rated for 5V. Specifically, the OptSupply OSR6LU5B64A-5V. If built-in resistor type LEDs are unavailable, please insert resistors as shown in the schematic.
- Select a small relay capable of converting the shift register’s output to a 12V voltage that drives the adder’s relay. Choose one with specifications that can be driven by the output of the 74HC series. I used OMRON’s G5V-1 DC5. If a relay operating with a small current is difficult to obtain, drive it through a transistor buffer circuit.
- The universal board used to construct the circuit measures 15.5mm x 11.5mm. Considering its handling, this can be considered a suitable size.
- The completed sequencer is used as-is, without being housed in a case or similar enclosure. I believe this approach best preserves the spirit of a class exploring the inner workings of computers.
- As described on another page, if diodes for surge voltage suppression are not installed on all relays of the connected adder, the sequencer will malfunction.
- The completed sequencer is used as-is, without being housed in a case or similar enclosure. I believe this approach best preserves the spirit of exploring the inner workings of a computer. For preliminary preparations and to facilitate the spread of this lesson, I also consider it necessary to create printed circuit boards.
- I believe an 8 x 3 LED pixel count is optimal for visibility and operability. I understand that educators with a technical background might desire more capabilities. However, education requires constantly considering what is essential and exercising restraint.


Regarding the sequencer introduced here, I feel it’s necessary to have a spare on hand in case of failure. I’m also thinking about creating a printed circuit board to help spread the use of this device in classes.
I lack both the time and skills for artwork using CAD, so I can’t say when it will be ready—my apologies for that.
- Shaping the spine of the ICT curriculum in Waldorf education
- The History of Computers(Currently being produced)
- Details on Constructing an Adder Circuit Using Relays
- Seesaw Logic Elements
- Clock and Memory
- The Origin of the Relay and the Telegraph Apparatus
- About the sequencer
- About the Battery Checker(Currently being produced)
- Internet
- Learning Data Models(Currently being produced)
- Learning Programming and Application Usage Experience(Currently being produced)
- Human Dignity and Freedom in an ICT-Driven Society(Currently being produced)


